【摘要】剖析短剧出海高成本、低留存的困境。阐述AI如何作为生产力工具重塑内容生产链,并以虚拟艺人为核心资产,构建可持续的用户留存与商业增长新模型。
引言
2024年,短剧出海成为内容领域最受瞩目的赛道之一。资本与创业者涌入,市场规模与应用数量同步激增。欧美、东南亚等地的用户付费意愿被初步验证,展现出巨大的市场潜力。但这片繁荣之下,潜藏着一个严峻的现实。整个行业普遍陷入了“烧钱换用户”的增长怪圈。高昂的本土化制作成本与极低的用户留存率,形成了一对难以调和的矛盾。平台高度依赖持续的广告投放维持用户增长,ROI极不稳定,盈利模型脆弱。
与国内市场巨头林立、格局稳固不同,海外市场尚处在群雄逐鹿的早期阶段。这为新玩家提供了弯道超车的机会窗口。破局的关键,在于能否摆脱传统的买量依赖,构建一个成本可控、用户可留存、商业可持续的增长模型。
AI技术的成熟,为此提供了全新的解题思路。它不再是单纯用于换脸或配音的“小工具”,而是能够重构整个内容生产与运营体系的“杠杆”。本文将深入拆解AI如何作为“生产力工具”与“核心资产”双重角色,通过降低制作成本、赋能创作者生态、沉淀虚拟艺人IP,帮助短剧出海平台摆脱困境,建立真正的长期壁垒。
💠 一、存量博弈前夜:海外短剧的增长悖论
%20%E6%8B%B7%E8%B4%9D-ldfs.jpg)
短剧出海赛道呈现出一种矛盾的繁荣。一方面,下载量与内购收入数据屡创新高,中国厂商成为绝对主力。另一方面,多数参与者深陷亏损泥潭,商业模式的可持续性备受考验。这种悖论源于行业底层的结构性难题。
1.1 现状扫描:高增长下的高消耗
海外短剧市场的扩张速度惊人。应用数量与用户规模在短时间内实现了数倍乃至十倍的增长。这背后是庞大的市场需求与中国成熟内容模式的成功迁移。但这种增长并非自然发生,而是通过高强度的市场投放驱动的。
“烧钱换用户”是当前阶段的行业共识。 平台通过在TikTok、Facebook等主流社交媒体的大规模广告投放获取初始用户。用户被精彩片段吸引,下载App并付费解锁后续剧情。这个漏斗模型看似清晰,实则效率极低。短剧作为一种快消内容,其“爽完即走”的特性决定了用户生命周期极短,复访率和长期留存率均不理想。这意味着平台需要不断投入新的营销费用来补充流失的用户,形成了一个高消耗的循环。
1.2 核心矛盾:成本结构与内容形态的错配
行业的根本问题在于,高昂的内容生产成本与短暂的用户生命周期之间存在严重错配。 这种错配在本土化制作过程中被进一步放大。
1.2.1 本土化制作的成本黑洞
将国内验证成功的短剧模式复制到海外,远非简单的翻译和配音。为了真正打动本土用户,高质量的本地化制作必不可少。这涉及到一个复杂的成本结构。
演职人员成本。海外,特别是欧美市场,演员工会制度完善,薪酬标准远高于国内。一部70到100集的短剧,即使选用非一线演员,整体演员支出也是一笔不小的开销。
场景与美术成本。符合当地文化背景的场景搭建、道具采买、美术设计,都需要专业的本地团队执行,成本控制难度大。
合规与用工成本。各国的劳动法规、工会制度、拍摄许可等流程复杂,不仅增加了直接的财务成本,也带来了管理上的隐形成本。
文化适配成本。剧本需要由熟悉当地文化和网络语境的编剧进行深度修改,避免出现“文化折扣”现象。这种专业的本地化改编,本身就是一项高价值服务。
综合来看,一部在海外进行真人实拍的短剧,整体预算通常在15万至20万美元之间。如此高的投入,需要极高的单用户付费才能收回成本,这在竞争激烈的市场中变得愈发困难。
1.2.2 浅层AI应用的局限性
为了规避高昂的真人实拍成本,部分厂商尝试采用“国内内容+AI换脸/配音”的折中方案。这种方式在短期内确实能快速产出大量“看似”本地化的内容,但其局限性也十分明显。
文化内核的缺失。换脸和配音只能解决“皮相”问题,无法改变故事的文化背景、价值观念和叙事节奏。生硬嫁接的内容很难引发海外用户的深层共鸣。
IP资产的匮乏。这种模式本质上是内容的“搬运工”,无法在本地沉淀出真正有影响力的原创IP。平台始终处于价值链的下游,缺乏核心竞争力。
质量与体验的妥协。当前的AI换脸和声音克隆技术仍存在瑕疵,表情不自然、口型错位等问题会严重影响观感,劝退对内容质量有要求的用户。
因此,单靠浅层的AI技术进行内容“汉化”,并非长久之计。它无法从根本上解决本土化创作的难题,反而可能因内容质量不佳损害品牌形象。
💠 二、AI作为生产力工具:重构内容工业化管线
要打破成本与留存的困局,必须从内容生产的源头进行变革。AI在这里扮演的角色,不再是简单的后期处理工具,而是贯穿“策、产、发”全流程的核心生产力引擎。它通过重塑生产管线,实现了降本增效与创作模式的双重革新。
2.1 生产要素的数字化重组
传统影视制作是一个依赖物理世界原子(演员、场景、设备)的流程。AI的核心作用,是将这些物理原子最大程度地转化为可编辑、可复用、可规模化生成的数字比特。
2.1.1 成本结构的颠覆性压缩
AI对成本的优化是数量级的。通过将剧本、分镜、场景、角色等关键生产要素数字化,制作成本得以被压缩到传统模式的10%–20%。
这种成本结构的改变,意味着平台可以用同样的预算,生产5到10倍数量的内容,或者将省下的成本投入到剧本打磨和创作者激励上,形成正向循环。
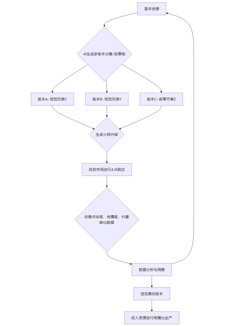
2.1.2 生产流程的“可逆”决策模型
传统拍摄最大的痛点之一是其**“不可逆性”。一个决策一旦做出(如场景搭建完成、演员进组),后续调整空间极小,试错成本极高。AI则将这个线性流程,改造成了一个并行的、可迭代的“敏捷开发”模型**。

上图展示了AI驱动下的“多版本测试-数据选优”流程。平台可以在正式投入制作前,用极低的成本生成多个包含不同视觉风格、叙事节奏、角色设定的内容小样(Clip),并进行小范围投放测试。依据真实的市场数据反馈来指导最终的创作决策,而不是依赖少数人的主观判断。这套方法论,将互联网产品的精益创业思想,成功引入了内容创作领域,极大提高了爆款出现的概率,同时有效规避了资源浪费。
2.2 产能规划:从作坊到工厂的跃迁
基于AI带来的效率提升,平台可以制定明确且宏大的产能爬坡计划。以StoReel为例,其目标是从2026年初的“月更10部”,逐步迭代至年底的“月更100+部”。这种产能的指数级增长,是传统制作模式无法想象的。
实现这一目标,需要一个强大的AI内容中台作为支撑。这个中台不仅包含各类AIGC工具链,还应具备资产管理、流程协同、数据分析等综合能力。
AI工具链集成。整合文本生成(LLM)、图像生成(Diffusion Models)、视频生成(Sora-like models)、声音合成(TTS/SVC)等多种AI能力,为创作者提供一站式服务。
数字资产库。建立可复用的虚拟角色、虚拟场景、道具、动作、特效等数字资产库。创作者可以像搭积木一样,快速调用这些资产进行内容创作。
协同工作流引擎。为编剧、导演、美术、动画师等不同角色的创作者,设计在线协同的工作流程,实现生产任务的自动化分配与进度追踪。
数据反馈闭环。将前端用户行为数据与内容生产环节打通,为创作者提供实时的数据看板,帮助他们理解用户偏好,持续优化创作。
当这套工业化管线搭建完成,平台就拥有了与用户增长相匹配的内容供给能力。更重要的是,当生态中出现几部单剧收入达到百万美金级别的标杆作品时,其示范效应将吸引更多优秀创作者加入,进一步加速整个生态的繁荣。
💠 三、创作者生态:AI时代的“新导演”与组织方式
%20%E6%8B%B7%E8%B4%9D-bucr.jpg)
技术工具的变革,必然带来生产关系的重塑。AI不仅改变了内容的生产方式,也深刻影响了创作者的角色定位、话语权以及平台的组织与赋能方式。未来的竞争,本质上是对新型创作者资源的争夺。
3.1 话语权的回归:“极致”的导演中心制
在传统影视工业体系中,一个好创意从编剧的脑海到最终呈现给观众,需要经历制片人、导演、演员、美术、剪辑等多重“转译”。每一次转译,都可能导致原始构想的“变形”与损耗。创作者,特别是编剧,往往对最终成品缺乏足够的掌控力。
AI工具链的出现,正在逆转这一过程。
所思即所见。一个懂视听语言的创作者,现在可以直接通过AI工具“捏”出他脑海中的角色形象,生成符合特定情绪和氛围的场景,甚至直接调度虚拟摄像机的机位、景别和运动轨迹。
绕过物理限制。创作不再受制于预算、档期、物理定律等现实因素。无论是宏大的科幻场景,还是细腻的人物微表情,都可以在数字世界中实现。
这种变化,催生了一种更“极致”的编剧/导演中心制。创作者的个人才华和艺术构想,能够前所未有地被完整保留和呈现。平台在这里的角色,不再是干预创作的“甲方”,而是提供强大工具链和工业化能力的“赋能者”。这种创作自由度的极大释放,对于顶尖创作者具有无与伦比的吸引力。
3.2 新入口:为专业人才打开全球市场
近年来,全球影视行业面临调整,许多科班出身的专业人才和经验丰富的短视频导演,面临着机会减少的困境。传统影视公司的高门槛,使得大量有才华的年轻创作者难以获得执导长片的机会。
AI短剧的出现,为他们提供了一个全新的、低门槛的入口。
零成本启动。一个“新导演”几乎可以在零硬件成本的情况下,仅凭一台电脑,完成一部具备国际水准的AI短剧的全部制作流程。
技能的平滑迁移。他们所具备的剧本结构、人物塑造、镜头语言、叙事节奏等核心专业能力,在AI创作时代不仅没有过时,反而变得更加重要。AI只是改变了他们实现想法的工具。
直面全球市场。通过出海平台,他们的作品可以直接触达全球用户,获得即时反馈,并建立个人品牌。这是一个在传统体系内难以想象的成长路径。
3.3 分层赋能:构建可扩展的创作者金字塔
一个健康的生态,需要不同层级的创作者共同构成。平台需要针对不同阶段的创作者,提供差异化的支持与激励,形成一个动态平衡的金字塔结构。
通过这种分层赋能体系,结合**“内部in-house核心团队 + 外部协作者网络”**的生产组织模式,平台能够构建一个既有品质保障、又能灵活扩展的内容生产体系,从容应对市场需求的波动。
💠 四、虚拟艺人:从一次性内容到可运营的IP资产
如果说AI作为生产力工具解决了“降本增效”的问题,那么虚拟艺人则是破解“低留存”困境的核心解法。它将商业模式的重心,从消费一次性的短剧内容,转移到运营可持续的IP资产上,从而构建起真正的护城河。
4.1 留存难题的本质:缺乏情感锚点
短剧内容的生命周期极短,这是其“快餐”属性决定的。用户在追求短暂的情绪价值满足后,会迅速转向下一个热点。平台如果仅仅依赖内容本身,就永远无法摆脱“流量黑洞”的宿命。
然而,一个有趣的现象是,虽然内容会被遗忘,但深入人心的角色和演员却能沉淀下来。在国内市场,一部爆款短剧捧红一位演员的案例屡见不鲜,甚至引发了平台间的“抢人大战”。这证明了用户的情感寄托,最终会落在“人”身上。角色和演员,才是那个可以穿越内容周期、持续吸引用户的情感锚点。
但在海外市场,简单复制国内的“真人艺人+平台”的MCN模式面临巨大挑战。
高昂的签约成本。海外成熟的经纪体系和工会制度,使得签约和绑定真人艺人的成本极高,风险巨大。
文化与管理的复杂性。跨国管理艺人,涉及复杂的法律、税务和文化差异,对出海团队的管理能力提出了极高要求。
可控性差。真人艺人有自己的档期、个人意愿甚至负面新闻风险,这些都是平台难以完全掌控的变量。
在这样的背景下,AI生成的虚拟艺人,成为了一个近乎完美的替代方案。
4.2 虚拟艺人的核心资产属性
虚拟艺人不仅是一个视觉形象,更是一项由平台完全掌控、可塑性极强、商业潜力巨大的核心数字资产。
海外用户对虚拟人的接受度已经相当高。在TikTok、Instagram等平台上,早已涌现出如Mia Zelu、Lil Miquela等拥有数百万粉丝的虚拟偶像。他们接广告、上杂志、与真人明星互动,商业模式已经非常成熟。这为短剧平台运营虚拟艺人铺平了道路。
4.3 运营策略:从剧中角色到独立IP的升级路径
将一个虚拟角色成功升级为独立的虚拟艺人IP,需要一套系统化的运营策略。这个过程可以分为三个阶段。
4.3.1 阶段一:在剧集中完成初始人设塑造
短剧是虚拟艺人最好的“出道舞台”。通过一部或多部爆款短剧,可以快速完成角色的冷启动。
角色与主页的强绑定。在短剧平台内部,为每个核心虚拟角色建立独立的个人主页。这个主页不仅聚合了该角色参演的所有剧集,还应包含角色设定、幕后花絮、粉丝评论区等内容,成为用户了解角色的第一站。
数据驱动的角色筛选。通过分析角色在剧集中的热度、用户讨论度、相关片段的播放数据,筛选出最具潜力的虚拟角色,作为重点运营对象。
4.3.2 阶段二:跨平台社交化运营,延伸角色叙事
当一个角色在剧集中积累了初始人气后,需要立即将其推向更广阔的社交平台,构建“角色在现实中生活”的沉浸感。
多平台账号矩阵。在TikTok、Instagram、X(Twitter)等主流社交媒体上,为虚拟艺人开设官方账号,并根据不同平台的调性发布差异化内容。
日常化内容运营。发布的内容不应局限于剧集宣传。可以包括角色的“生活照”、试镜片段、与其他虚拟或真人KOL的互动、Q&A直播等,让角色形象更加立体、丰满。
强化粉丝互动。借助团队的“社交基因”(例如,StoReel核心团队来自陌陌,深谙互动玩法),设计丰富的互动机制。例如,通过私信回复、评论区互动、发起粉丝挑战赛等方式,建立虚拟艺人与粉丝之间的情感连接。
4.3.3 阶段三:配置专属团队,实现商业化闭环
当虚拟艺人的粉丝体量和影响力达到一定级别后,就需要为其配置专属的“经纪团队”,进行专业化的IP运营和商业化变现。
商业模式拓展。变现路径可以很多元,包括品牌广告植入、虚拟直播带货、发行数字藏品(NFT)、开发周边商品、甚至授权给游戏、动漫等其他内容形态。
深度互动付费。这是未来商业模式的核心。平台可以开发更深度的付费互动产品,例如与虚拟艺人进行一对一的AI聊天、定制专属的语音或视频祝福、解锁专属的“隐藏剧情”等。这类互动付费带来的收入,预期将逐步超过单纯的剧集付费。
通过这三个阶段的运营,平台成功地将一次性的内容流量,转化为了可长期持有和增值的IP资产。
💠 五、商业模式演进:构建可持续的增长飞轮
%20%E6%8B%B7%E8%B4%9D-vzgp.jpg)
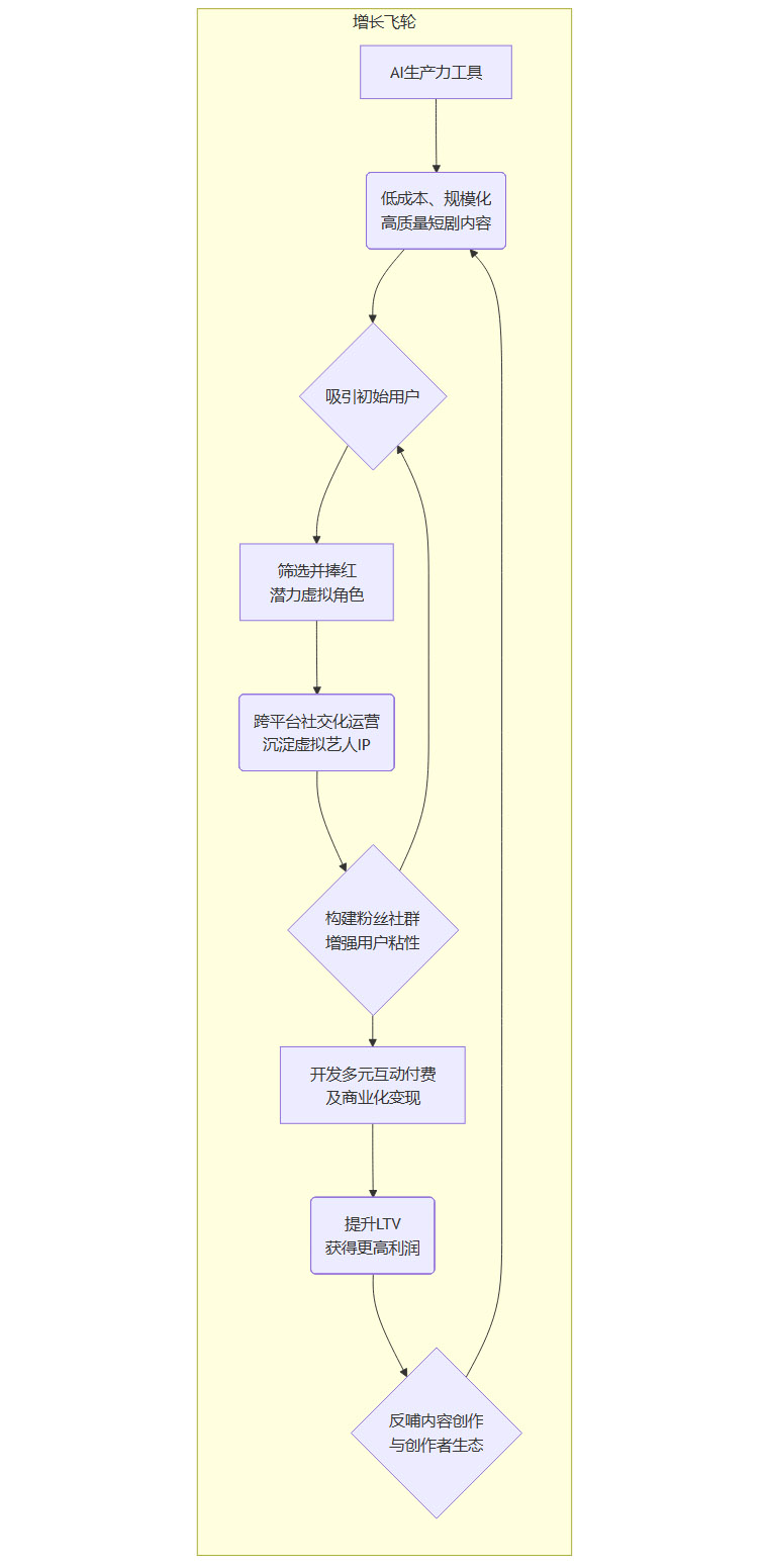
AI驱动的生产力工具和以虚拟艺人为核心的IP资产,共同构成了一个全新的增长模型。这个模型不再依赖单一的买量驱动,而是形成了一个内部可循环、可持续增长的“飞轮”。
5.1 从“剧集付费”到“互动付费”的重心转移
传统的短剧商业模式非常单一,即“投放-拉新-剧集付费”。这个链条脆弱且利润微薄。新的增长模型则是一个更复杂的、多层次的结构。

在这个飞轮中:
剧集内容的角色发生了变化。它不再是唯一的盈利点,而更多地承担了**“获客入口”和“人设塑造起点”**的职能。
虚拟艺人成为了商业模式的核心。由其衍生的互动付费、广告代言、IP授权等,将逐步成为收入的主轴。
用户生命周期价值(LTV)被极大提升。用户不再是看完即走的“过客”,而是可以长期互动、持续贡献价值的“粉丝”。
这种模式的转变,意味着平台从做一门“流量生意”,升级为做一门**“IP和社群生意”**。后者的天花板更高,壁垒更深,收益也更稳定。
5.2 战略节奏:为下一轮爆发储备“弹药”
行业普遍预测,真人向AI短剧的真正爆发期,将在2026年下半年至2027年到来。届时,AI生成内容的质量将与真人实拍无限接近,而成本优势会更加凸显。同时,市场对AI内容的接受度也将从早期用户扩散到更广泛的人群。
因此,当前阶段的战略重点,不应是盲目追求用户规模的短期增长,而是为即将到来的爆发期,储备足够的核心“弹药”。
打磨AI生产管线。持续优化AI工具链和协同流程,将内容生产的工业化能力做到极致。
建设创作者生态。签约和培养一批核心的AI原生创作者,他们是未来最重要的资产。
孵化虚拟艺人IP。跑通虚拟艺人的运营方法论,至少成功打造1-2个具有市场影响力的标杆IP。
当爆发期来临时,那些已经完成了底层基础设施建设,手握核心创作者和IP资产的平台,将具备快速“放量”的能力,从而在竞争中占据绝对优势。他们的身份,也将从一个普通的“内容平台”,升级为掌握核心生产力和IP的**“基础设施型玩家”**。
结论
短剧出海正站在一个关键的十字路口。沿用“烧钱买量”的老地图,只会陷入存量竞争的泥潭。真正的出路,在于利用AI这个强大的杠杆,从根本上重构增长的底层逻辑。
这套新逻辑的核心,不再是比拼谁的投放预算更充足,而是转向三个维度的竞争:
生产效率的竞争。谁能建立更高效、更工业化的AI内容生产管线。
创作者资源的竞争。谁能吸引和留住更多顶尖的AI原生创作者。
IP资产的竞争。谁能孵化出更具影响力和商业价值的虚拟艺人资产矩阵。
AI不是一个可以一蹴而就的“魔法棒”,而是一场深刻的产业变革。它要求团队不仅要懂技术,更要懂内容、懂创作者、懂社区运营。那些能够将AI深度融合到内容生产、创作者管理和IP运营这三条主线,并成功构建起增长飞轮的平台,将不仅能在这轮出海浪潮中幸存下来,更有机会定义下一个时代的内容娱乐范式。
📢💻 【省心锐评】
AI正将短剧出海从流量消耗战,升级为围绕生产力、创作者和IP资产的生态构建战。虚拟艺人是破解留存困局、重塑商业模型的关键胜负手。
